Zavřít reklamu

Solárna energia je čím ďalej populárnejšia, hlavne z dôvodu, že je ekologická a teoreticky nevyčerpateľná. Jej najväčším pozitívom samozrejme je aj to, že je dostupná zadarmo prakticky kdekoľvek na svete, kde svieti slnko. To, že je ,,nevyčerpateľná” a dostupná kdekoľvek, si uvedomujú aj inžinieri z Apple, ktorí pracujú na jej efektívnom využití v Apple zariadeniach, či už MacBookoch alebo iPhonoch/iPodoch/iPadoch. V dnešnej dobe spolu s modernými technológiami klesá aj ich spotreba energie. Znižujúca spotreba energie znamená dlhší čas prevádzky zariadenia, ktorý by sa mohol ešte zvýšiť s použitím solárnej energie, ktorej získavanie a využitie je čoraz kvalitnejšie vďaka stále modernejším technológiam. O tom, že Apple to so solárnou energiou myslí vážne, hovorí niekoľko patentov ktoré si dal zaregistrovať. Apple určite nie je jediný, kto sa snaží využiť túto energiu vo svoj prospech, aj keď dúfam, že Apple bude prvý kto ju použije, a tým zas a znovu predbehne konkurenciu o niekoľko mesiacov, možno aj rokov, a Applu sa znovu raz podarí prepísať históriu a pripísať si historické prvenstvo.

Prečo má iPhone 4 na zadnej strane sklo?
Po uvedení iPhonu štvrtej generácie bolo mnoho ľudí prekvapených, prečo Apple použil nové kvalitnejšie a odolnejšie sklo aj na zadnú stranu telefónu, čo je aj v terajšej dobe dosť netypické vzhľadom na iné telefóny. Niektorí z nich si mysleli, že Applu ide len o krajší vzhľad prístroja, no teraz sa vynárajú ďalšie skutočnosti, prezrádzajúce nám nové fakty. Apple má totiž patentovanú technológiu, ktorá dokáže získavať solárnu energiu nielen z prednej časti telefónu, čiže z displeja, ale aj zo zadného krytu, ktorý je v prípade iPhonu zo skla. Väčšina ostatných telefónom má na zadnej strane plast (tak ako skoro všetky predchádzajúce verzie iPhonov) pomocou ktorého získavanie solárnej energie nie je možné v takej kvalite alebo miere, ako keď by bola zadná časť zo skla. Ide len o nejaký typ pokusu zo strany Apple, ktorý by viedol k niečomu inému, čo má Apple ešte len v pláne uviesť? Odpoveď na túto otázku dostaneme až časom, s novými generáciami a novými zariadeniami.

Ďalší patent hovorí o technológií, ktorá by umožňovala umiestnenie flexibilných solárnych polymérov pod displejom, ale taktiež pod dotykovou plochou. Tie by chránilo, práve spomínané sklo nachádzajúce sa na oboch stranách telefónu.

apple_solar

iPody so solárnym napájaním?
Solárny spôsob napájania si Apple nenechal patentovať len pre prehrávače iPod, ale aj pre iné zariadenia. iPody majú malú spotrebu energie pri prehrávaní hudby, a s novou solárnou technológiou by mohli vydržať prehrávať hudbu ešte niekoľkokrát dlhšie, ako teraz. Z toho vyplýva, že ich potreba nabíjať batériu by bola minimálna, pretože by sa dokázali nabíjať samy počas prehrávania, a to jednoducho bez akýchkoľvek káblov, a to všetko len vďaka svetelnej energií, ktorá je dostupná všade a zadarmo. Túto technológiu by bolo možné teoreticky aplikovať aj v náročnejších zariadeniach, ako sú iPhone a iPad. V prípade iPhonu by to bolo jednoduchšie z toho dôvodu, že na zadnej strane sklo už obsahuje a len by stačilo pridať tenké vrstvy solárnych článkov na prednú aj zadnú stanu iPhonu.

Solárne články aj pre MacBooky?
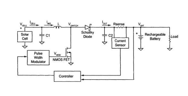
Úplne najnovším patentom sa Apple snaží aplikovať novú solárnu technológiu aj do MacBookov. Tento patent Apple dostal na začiatku tohoto mesiaca. V tomto patente nejde až tak o solárne články, ale skôr o hybridný systém napájania a prepojenia, a ich celkového riešenia. Solárne články by sa starali o napájanie prístroja (teda dobíjanie baterky), pokiaľ by bol prístroj vypnutý alebo v režime spánku. V režime spánku by bola táto energia presmerovaná ku hlavným komponentom, ktoré by potom nemusela napájať batéria, a celkovo by to šetrilo batériu. Nastáva však aj otázka, či tieto nové technológie nezvýšia cenu Apple produktov, ktorá nie je najnižšia.

solar-patent-apple

Čo so štyrmi miliardami dolárov?
To, že si Apple nechal patentovať tieto ,,solárne” patenty, určite o niečom svedčí. Určite to svedčí o tom, že inžinieri v laboratóriach Apple intenzívne a tvrdo pracujú na týchto technológiách,  a je len otázkou času, kedy sa ich dočkáme v reálnych Apple zariadeniach. Či to bude už v nasledujúcich generáciach Apple zariadení, je ťažko povedať. Keď sa nad tým tak zamyslíte, čisto teoreticky toto môže byť práve tá ohromná ,,vec”, do ktorej Apple plánuje investovať svoje štyri miliardy dolárov, ktoré ako povedal Steve Jobs, Apple plánuje použiť na niečo veľké. Stane sa Apple priekopníkom solárneho napájania počítačov a prenosných zariadení?

Dnes nejčtenější

.